I spent some time this weekend machining parts for a small project.
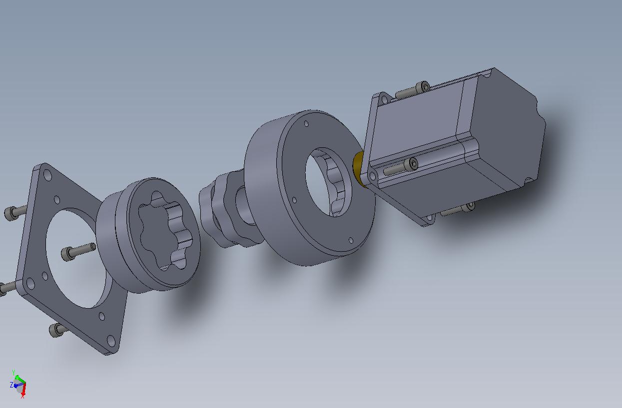
Its a two-stage Hypocycloid gearbox with a ratio of 49:1 its machined out of steel and mounts directly on a Nema-23 stepper.
If you are interested here is a e-drawing of the gearbox, http://hv4all.com/vaxel/Vaxel.EASM
It requires a e-drawings viewer that you can download here: http://www.edrawingsviewer.com/
[youtube][/youtube]
Hypocycloid Reducer (with picts and video)
What a cute little gearbox
Something different from gears or even planetary gears which is what I'd have thought of if I had to guess what was in there.
It does however look very solid. You're not planning on having a hybrid attached to this turret are you?
Something different from gears or even planetary gears which is what I'd have thought of if I had to guess what was in there.
It does however look very solid. You're not planning on having a hybrid attached to this turret are you?




