First Combustion Rifle (Some Advice Needed)
Hey, im new to spud guns (Only 12 here people) and i thougt of a spud gun idea.
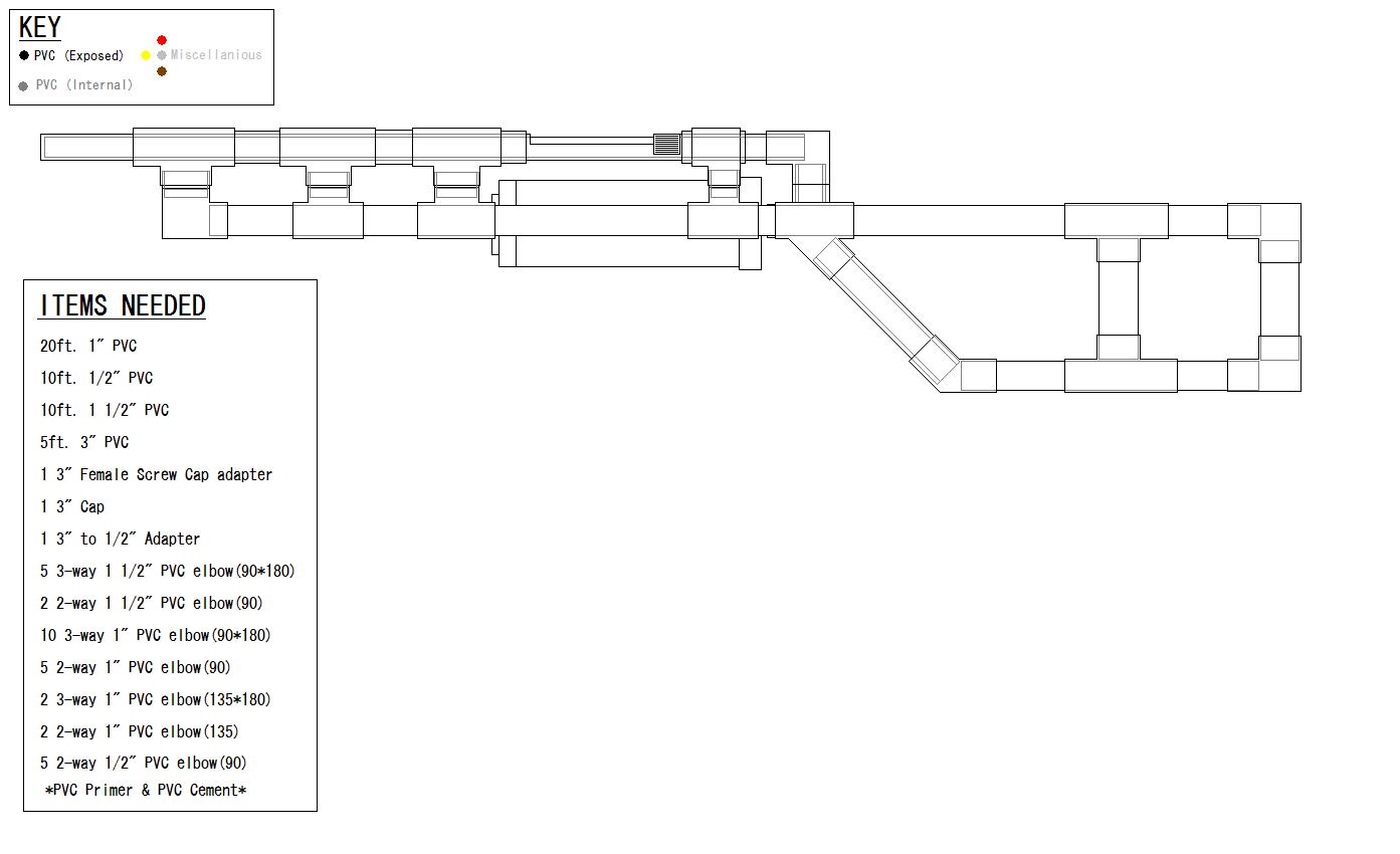
I'm going to make a rifle styled gun with a 3ft. barrel and a 8in. combustion chamber. I want my first spud gun to be good so I made it a little complex, I might keep changing the pictures just because my design keeps changing.
EDIT: I decided I will have 2-3 gaps for the sparks. I think I know how to do that, but just in case, I will explain how I think it will work. 1 wire, is connected to a screw, and the screw jumps to the other screw. a wire is attached to that screw and attached to another screw, so the electricity will flow to that screw to the other screw via the wire. than the process continues until I have 3 gaps.
~ Please tell me if this is more efficient or if it loses more power this way. thank you.
Please tell me if there is anything I need to worry about. thank you
CLICK THE PICTURE FOR BETTER QUALITY!!!
.l.
.l.
.l.
.l.
\/
I'm going to make a rifle styled gun with a 3ft. barrel and a 8in. combustion chamber. I want my first spud gun to be good so I made it a little complex, I might keep changing the pictures just because my design keeps changing.
EDIT: I decided I will have 2-3 gaps for the sparks. I think I know how to do that, but just in case, I will explain how I think it will work. 1 wire, is connected to a screw, and the screw jumps to the other screw. a wire is attached to that screw and attached to another screw, so the electricity will flow to that screw to the other screw via the wire. than the process continues until I have 3 gaps.
~ Please tell me if this is more efficient or if it loses more power this way. thank you.
Please tell me if there is anything I need to worry about. thank you
CLICK THE PICTURE FOR BETTER QUALITY!!!
.l.
.l.
.l.
.l.
\/
- Attachments
Last edited by popomon on Wed Aug 27, 2008 12:18 pm, edited 7 times in total.
So basically a regular combustion with a small bore barrel and nifty little pvc stock? Looks pretty good, but there are a few things I would change. Firstly, I would make it an over-under style gun. This will remove the need to have the cap facing directly at your face (they can occasionaly blow off if they are not screwed on tight enough) and it will also let you look along the top of the barrel without the big chamber in the way.
BTW, it isn't a rifle until the barrel is rifled (spiralling grooves cut in it to induce spin). A few people on the forum are a bit touchy about people calling smoothbores 'rifles' lol.
BTW, it isn't a rifle until the barrel is rifled (spiralling grooves cut in it to induce spin). A few people on the forum are a bit touchy about people calling smoothbores 'rifles' lol.
I wonder how much deeper the ocean would be without sponges.
Right now I'm having amnesia and deja vu at the same time. I think I've forgotten this before.
Add me on msn!!! insomniac-55@hotmail.com
Right now I'm having amnesia and deja vu at the same time. I think I've forgotten this before.
Add me on msn!!! insomniac-55@hotmail.com
- jimmy101
- Sergeant Major 2


- Posts: 3209
- Joined: Wed Mar 28, 2007 9:48 am
- Location: Greenwood, Indiana
- Has thanked: 6 times
- Been thanked: 18 times
- Contact:
Like Insomniac said, if you fire this thing from the shoulder your head will be right next to the combustion chamber. You'll want to be 100.00000% sure that the gun is built properly.
Other than that it looks good.
BTW, welcome to the Forums.
Other than that it looks good.
BTW, welcome to the Forums.

thanks, but what do yoou mean in an over and under stlye gun? I wanted it to be compact so it wouldnt like look all bulky and poopy. I kinda get what you mean but how would i do it? would i just use 2 elbows to make it face the other direction? Oh, btw, im still designing it, i have noticed many flaws in this so im updating the picturesInsomniac wrote:So basically a regular combustion with a small bore barrel and nifty little pvc stock? Looks pretty good, but there are a few things I would change. Firstly, I would make it an over-under style gun. This will remove the need to have the cap facing directly at your face (they can occasionaly blow off if they are not screwed on tight enough) and it will also let you look along the top of the barrel without the big chamber in the way.
BTW, it isn't a rifle until the barrel is rifled (spiralling grooves cut in it to induce spin). A few people on the forum are a bit touchy about people calling smoothbores 'rifles' lol.
I like your planning effort here...nice drawing! Be sure to take in account your fueling and ignition design. As others have mentioned, the rear cleanout cap in the face won't be much fun... 
lol, But i just use 2 elbows to make it face the other direction right? Please reply soonstarman wrote:I like your planning effort here...nice drawing! Be sure to take in account your fueling and ignition design. As others have mentioned, the rear cleanout cap in the face won't be much fun...
- daxspudder
- Specialist 3

- Posts: 300
- Joined: Thu Apr 24, 2008 10:22 pm
this is just the first example of an over-under i found in the combustion forum, <A HREF="http://www.spudfiles.com/forums/new-com ... l">HERE</A>
good luck, and do a lot of research so you dont hurt yourself or someone else...
good luck, and do a lot of research so you dont hurt yourself or someone else...
"<I>For dare to be peace, I have to keep at it everyday, da Man doesn't take days off so neither can I</I>" -<B>Bob Marley</B>, day before a performance, a day after being shot in the chest. "<I>If you are the big, big tree, we are the small axe, ready to cut you down!</I>" -Bob again :brave:
Take a look at BlackH's guns. Both of these do a good job with air and fuel intake.popomon wrote:lol, But i just use 2 elbows to make it face the other direction right? Please reply soonstarman wrote:I like your planning effort here...nice drawing! Be sure to take in account your fueling and ignition design. As others have mentioned, the rear cleanout cap in the face won't be much fun...
I would plan to do a metered propane system...it looks like you're heading toward a spray and pray model.
spray and pray means just spraying without a certain ratio right?starman wrote:Take a look at BlackH's guns. Both of these do a good job with air and fuel intake.popomon wrote:lol, But i just use 2 elbows to make it face the other direction right? Please reply soonstarman wrote:I like your planning effort here...nice drawing! Be sure to take in account your fueling and ignition design. As others have mentioned, the rear cleanout cap in the face won't be much fun...
I would plan to do a metered propane system...it looks like you're heading toward a spray and pray model.
Yes and they prayer part goes a little like this: "...And Saint Attila raised the Potato gun up on high, saying, "O Lord, bless this Thy spud gun that with it Thou mayest blow Thine enemies to tiny bits, in Thy mercy." And the Lord did grin and the people did feast upon the lambs and sloths and carp and anchovies and orangutans and breakfast cereals, and fruit bats and large chu... And the Lord spake, saying, "First shalt thou spray within it the Holy Hairspray, then shalt thou count to three, no more, no less. Three shall be the number thou shalt count, and the number of the counting shall be three. Four shalt thou not count, neither count thou two, excepting that thou then proceed to three. Five is right out. Once the number three, being the third number, be reached, then fire thou thy Holy spud gun towards thy foe, who being naughty in my sight, shall snuff it." Amen.popomon wrote:spray and pray means just spraying without a certain ratio right?
- Sticky_Tape
- Sergeant 2

- Posts: 1175
- Joined: Thu Jan 31, 2008 6:35 pm
- Location: Sydney, Nova Scotia, Canada.
Did you just make that up? Hee hee.
You can tell how awesome a cannon is by the pressure used.
http://www.spudfiles.com/forums/high-pr ... 12803.html
xnt rnm ne z ahtbg
http://www.spudfiles.com/forums/high-pr ... 12803.html
xnt rnm ne z ahtbg
Lollerduckyfart XDRadiation wrote:Yes and they prayer part goes a little like this: "...And Saint Attila raised the Potato gun up on high, saying, "O Lord, bless this Thy spud gun that with it Thou mayest blow Thine enemies to tiny bits, in Thy mercy." And the Lord did grin and the people did feast upon the lambs and sloths and carp and anchovies and orangutans and breakfast cereals, and fruit bats and large chu... And the Lord spake, saying, "First shalt thou spray within it the Holy Hairspray, then shalt thou count to three, no more, no less. Three shall be the number thou shalt count, and the number of the counting shall be three. Four shalt thou not count, neither count thou two, excepting that thou then proceed to three. Five is right out. Once the number three, being the third number, be reached, then fire thou thy Holy spud gun towards thy foe, who being naughty in my sight, shall snuff it." Amen.popomon wrote:spray and pray means just spraying without a certain ratio right?
Radiation wrote:Yes and they prayer part goes a little like this: "...And Saint Attila raised the Potato gun up on high, saying, "O Lord, bless this Thy spud gun that with it Thou mayest blow Thine enemies to tiny bits, in Thy mercy." And the Lord did grin and the people did feast upon the lambs and sloths and carp and anchovies and orangutans and breakfast cereals, and fruit bats and large chu... And the Lord spake, saying, "First shalt thou spray within it the Holy Hairspray, then shalt thou count to three, no more, no less. Three shall be the number thou shalt count, and the number of the counting shall be three. Four shalt thou not count, neither count thou two, excepting that thou then proceed to three. Five is right out. Once the number three, being the third number, be reached, then fire thou thy Holy spud gun towards thy foe, who being naughty in my sight, shall snuff it." Amen.popomon wrote:spray and pray means just spraying without a certain ratio right?
(still laughing...maybe we should write this on a special card or something....hand out to all new combustion spudders)
lol thats awesome. (the poem) with your cannon dude, i would instead of having what i assume is the chamber as your stock, make it over under something like this
__________
| _________
| |_________
|___________|
thats a kinda dodgy drawing, but it outlines an over under. basically chamber is directly under the barrel, generally halves the length (sometimes, it does make it shorter though) and some say it looks better.
__________
| _________
| |_________
|___________|
thats a kinda dodgy drawing, but it outlines an over under. basically chamber is directly under the barrel, generally halves the length (sometimes, it does make it shorter though) and some say it looks better.





